:::
首頁
網站導覽
新北衛生局
新北衛生服務網
字級
大
中
小
關於我們
本所願景
組織架構
歷史沿革
環景照片
主任簡介
業務職掌
政府公開資訊
門診資訊
門診服務時間表
服務項目
行政相驗
結核病接觸者檢測
長期照護
證明申請
醫事證照服務
便民服務
為民服務
主任與民有約
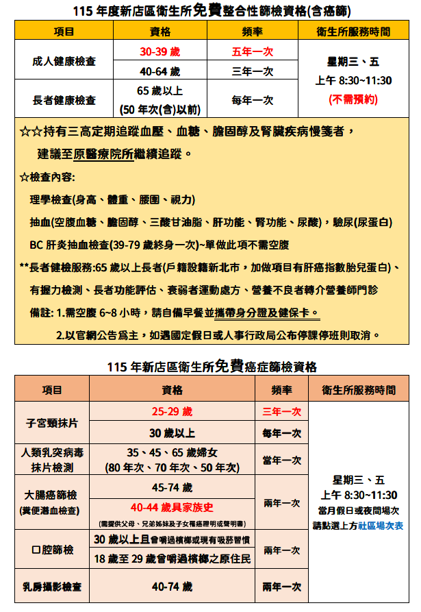
115年4月「社區健檢時刻表(乳房攝影、子宮頸抹片、口腔癌篩檢、糞便潛血檢查、成人健康檢查)」
首頁
最新消息
成人預防保健
❤
️
愛自己,從檢查開始~免費健檢年齡(乳房、子宮頸、大腸和口腔黏膜)
點這裡打開115
年4
月社區場次表
(
綠色為整合性篩檢場次)
瀏覽人數:92